About me
Profile
I’m a UX Designer with a background in linguistics and teaching, which shaped how I navigate structure, communication, and cognitive load. Today, I apply those learnings to the world of complex enterprise and software.

I specialize in the high density environments of UXERP, transactions, and automation tools. I approach design as a systems problem: my goal is to translate dense business logic into clear interfaces that prioritize accuracy and speed.

Whether I’m designing AI-assisted tools or simplifying high-stakes approval flows, I focus on reducing ambiguity and enabling human oversight.
Selected work
AI-Powered Reconciliation Engine
NetSuite
Financial data matching automation while keeping human on the loop → Reduced manual reconciliation review time across 3 document types

Fintech

ERP

AI UX

Global Compliance Overview
NetSuite
Multi-country tax compliance dashboard → Delivered in a 48h sprint, presented live to 6,000+ attendees at Oracle NetSuite's executive keynote

ERP

AI UX

Sprint

Figma AI Team Training & Consultancy
NetSuite
Implementing a technical framework for rapid logic testing in Figma → Adopted as internal standard; requested as AI consultant by multiple teams post-session

AI UX

DesignOps

Prompt Engineering

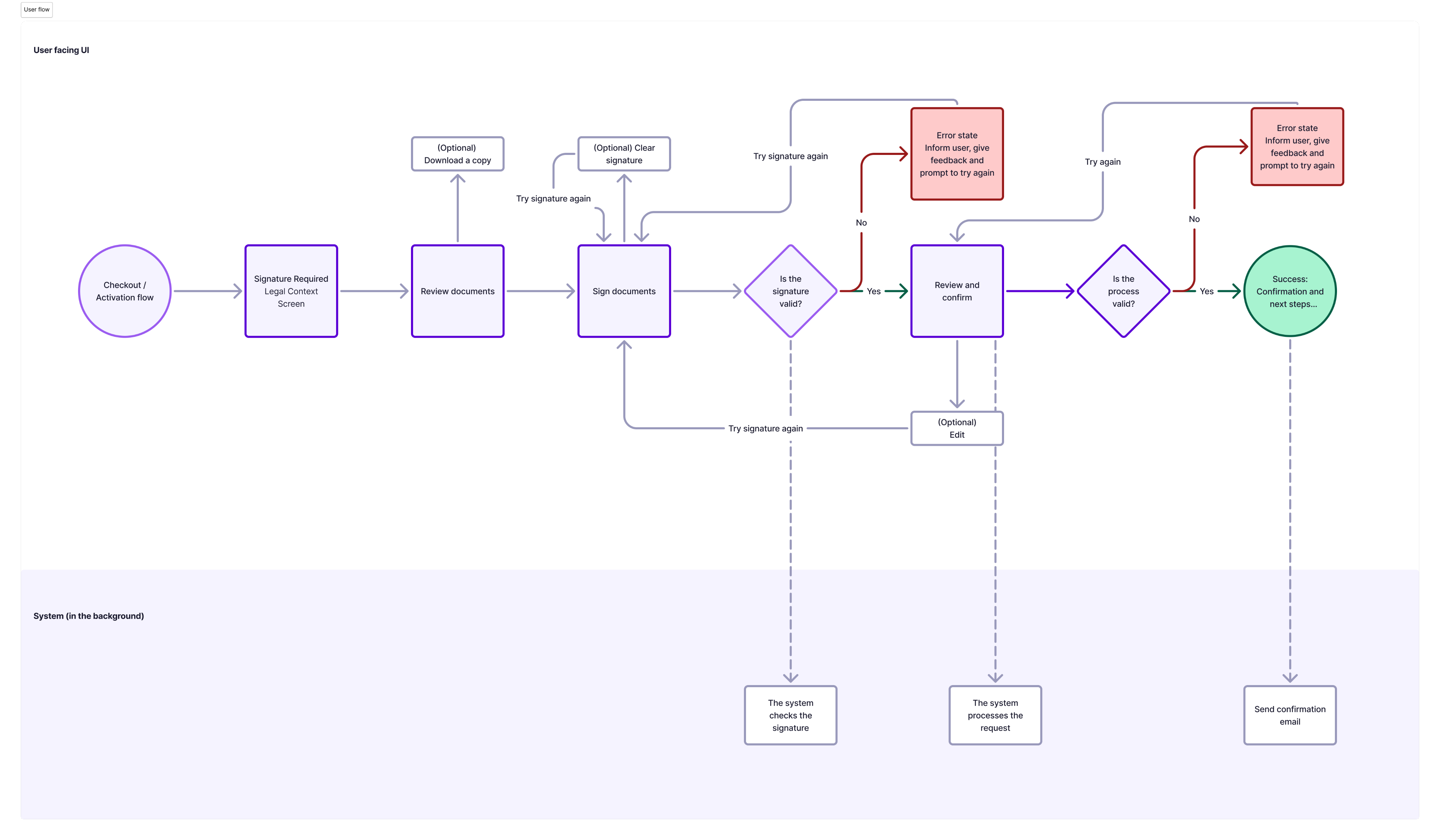
E-Sign Flow for Insurance Conversion
UX Challenge · Fintech
Designing a low-friction digital signature experience for an insurance conversion flow → Full flow delivered in 72h, covering mobile and desktop with eIDAS-compliant audit trail

Fintech

Conversion UX

Compliance

Contact
If you want to learn more about my approach to logic and UX, let’s have a chat.
Email aeustaquiobaixauli@gmail.com
LinkedIn /in/annaeebb
Overview
Rectangle
In most finance departments, "reconciling" is just a fancy word for a tedious, manual game of "spot the difference." Even with ERP systems like NetSuite, teams spend hours every day cross-referencing purchase orders, bills, and bank statements.
When the numbers don't match exactly, automation usually fails. This forces a human to step in and manually hunt through different platforms to figure out why. It’s a slow, exhausting process that leads to burnout and easy-to-miss mistakes.
Rectangle 2
Rectangle 3
UX Challenge
Designing a financial reconciliation engine means balancing messy data with the crucial need for accuracy. Key factors to consider when designing this solution include:
AI Trust Gap
The typical user is an auditor who is naturally skeptical. Because AI works with probabilities and is not always 100% absolute, the UI must clearly communicate its reasoning and confidence levels. If the system matches data without an explanation, users will lose trust and revert to manual checking.
Cognitive Load
Data is often spread across different platforms and formats. Forcing users to jump between them to verify a transaction creates a significant mental burden. The core challenge is consolidating all of them into a single, accessible format.
Cost of Error
In a finance environment, "close enough" is not an option. Data must be completely accurate, as a minor UI error could result in significant compliance issues or financial loss.
The Process
Ideation and alignment
I kicked off the project by leading cross-functional workshops with engineers and PMs. We used Crazy 8s to rapidly explore diverse ways of visualizing complex financial data and to align the team’s technical constraints with user needs.
Chatbot configuration
Data mapping & edge cases
I performed a deep dive into the reconciliation logic to understand how different sources, like purchase orders, vendor bills or bank statements, interact. I focused on identifying and solving all edge cases, ensuring the system could handle all possible discrepancies.
Structured Prompt Engineering
AI interaction and patterns
I researched and applied AI UX patterns specifically focusing on trust and transparency. I designed the interface to move away from "black box" automation, focusing on how to communicate probability and logic so users felt confident in the AI's suggestions.
Flow Validation with Figma Make
High-fidelity designs
Once the logic was solidified, I moved into high-fidelity UI design. I focused on reducing cognitive load by creating a dense but scannable dashboard that unified fragmented data into a single, accessible format.
Visual Iteration
Fast validation
To finalize the direction, I used Figma Make to build an interactive prototype. This allowed us to validate different ideas and workflows in real-time, using AI as an accelerator to refine the user experience and reach a final team consensus.
Data unification flowchart
Image
High Fidelity
img1
img2
img3
Image
Here is the link to the Executive Keynote where my design is shared.
Screenshot 2026-02-15 at 17.41.03 1
Rectangle
Rectangle
Rectangle
Rectangle
Impact
This project is currently in active development. The reconciliation engine was designed to eliminate the manual cross-referencing of purchase orders, vendor bills, and bank statements.
The interface was built to handle ambiguous matches that would previously require a human to hunt across multiple platforms. By surfacing confidence scores and reasoning paths inline, the design reduces context-switching and keeps the auditor's decision-making centralised in a single view.
The framework established during this project, AI suggestions with traceable logic and mandatory human sign-off on low-confidence matches, is being carried forward as the UX standard for AI-assisted finance workflows within the product.
48-Hour Sprint
The timeline was the biggest hurdle. I delivered the first draft in 4 hours and the final, stage-ready version in 2 days. This required making high-level decisions
High-importance project
Because this was a VP-level centerpiece for a global convention, it had to be perfect. I coordinated with other designers and stakeholders, managing a constant feedback loop to ensure the solution was technically accurate and followed our design system.
Mastering Legal Complexity
I had to learn international tax mandates on the fly. The challenge was finding a single design pattern that could represent dozens of different localized laws, turning fragmented data into a clear "Global Health" status.
Key Takeaways
My approach for this project focused on bridging the trust gap through transparency, ensuring that while the AI handles the heavy lifting, the human remains the ultimate authority.
Confidence over Automation
Automate the obvious, flag the ambiguous. By leading with confidence scores, the UI lets auditors ignore the "perfect" matches and focus energy solely on the high-risk exceptions where things actually break.
Traceability by Default
Never show a result without the "why." Every match includes a reasoning path that links specific data points between POs and bills, giving auditors the evidence they need to trust the AI's logic
Human-in-the-Loop Authority
In high-stakes finance, speed isn't the only metric. I built in manual verification steps for low-confidence matches to ensure the user stays the final authority and avoids costly errors.
Unified Data Mapping
Cut the cognitive load by mapping fragmented data into a single flow. Bringing disparate formats into one view means auditors don't have to jump between platforms to verify a transaction.
Overview
This project started with a last-minute request from leadership: we needed a visual design for an executive keynote in Las Vegas, with more than 6000 atendees. The goal was to showcase a new Global Compliance Dashboard that hadn’t been prototyped yet.

For multinational companies, staying compliant is a headache. Tax rules are fragmented across borders and each country has specific rules and timelines. I led an emergency design sprint to turn this legal complexity into a clear, "stage-ready" dashboard that showed leadership exactly where they stood globally.
Overview
Most designers treat AI as a random generator. They input a "guess" and hope for a useful result. This creates a cycle of trial and error that wastes time and makes it impossible to use AI for actual product alignment. I saw the need to move the team from "exploring" to "executing" by creating a reproducible, scientific way to talk to the AI.

I presented to our company-wide design organization to transition the team from exploring to executing with a standardized workflow for Figma AI. Rather than treating AI as a random visual generator, I showed how it can act as a high-velocity validation tool when approached scientifically. To ensure every prompt was technically complete and aligned with our product goals, I introduced the TC–EBC framework (Task, Context, Elements, Behavior, and Constraints) moving us away from a cycle of trial and error toward a reproducible, professional standard for prompt engineering and workflow optimization.